Weather Wizzard is named after the blizzard brewing villian from the Flash comics. Weather Wizzard is a smart thermostat inspired by the next thermostat designed to work hand in hand with my previously created mesh networking smart home eco-system J.A.R.V.I.S. It uses the current temperature along with the people present in the room and on/off timings to create a schedule for the air conditioning unit as well as the heater to save on electricty usage and costs as the air conditioning is known to be the most energy consuming applience in a household.
The objective was to help reduce our electricity bill and optimize the airconditioning unit to maintain comfort in a room without sacraficing energy for it. Using an app to digitally control the unit as well as ceate a schedule for on and off timings with a graphy that shows temperature through time and hence usage.
The first thing I did was research the wiring of the AC unit to see what connections to use and how to use them to control the heating and cooling. Each house has a different wiring with different types of cooling and heating units though I designed the product to be able to be used with a large variety of them. So then I created a list of components I need to control and monitor the variables. Then I created a bill of materials followed by a PCB design.


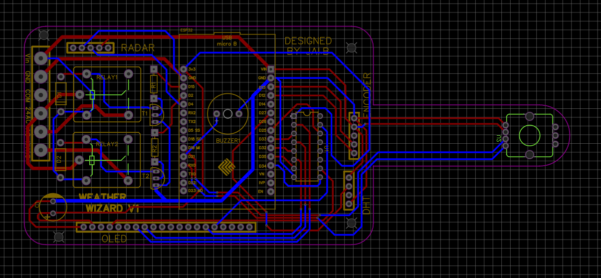
| PCB DESIGN |
Designed to work with my other designed smart home projects it uses an ESP32 as a controller with two relays to switch the cooling and heating on and off by connecting 220 mains voltage to the respective wires using 5.0 mm terminal blocks. I made a program that optimizes its usage by only turning the cooling when the room temperature rises above the set temperature and vice versa for the heating. The DHT sensor monitor the temperature and humidity and helps monitor the usage of the cooling and heating. For example, I can see that when I leave for school the AC is off and when I come back until I leave again it is on. Hence the code automatically switches it off 10 mins before I leave at 7:00 AM and turns it back on at 10 mins before I arrive at 3:00 PM. The LED ring acts as a guage when you rotate the dial to set the temperature and the dial works using a gear system and railing with a potentiometer. The diodes are to prevent shorting, and the resistors and transistors for the relays. The driver is for the 2.7 inch monochrome OLED screen which only turns on when the microwave radar detects someone is present in front of the screen. I then made a 3d printable case that has the gears and railing for the dial and black acrylic to cover the insides and make the whites in the screen seamless. Then finally there are screws to mount the PCB to the case and PCB pillars and command stips to mount it to the wall without damaging it.

| PCB RENDER |
As of yet I have not come with any problems for it yet altough I do wish to replace the big 5V realys with smaller ones and the DHT sensor for a better one with less uncertainty. The other thing I would fix is to use a cheaper OLED screen as the current design uses a 50$ OLED which could be swapped out with a much cheaper E-paper screen though it may not shine through the black acrylic.


| Weather Wizzard Electronics Enlosure Case |